近日,中南大学生命科学学院王诗翔特聘副教授与北京大学人民医院徐涛教授、南方医科大学余光创教授团队携手,在国际知名期刊(《Advanced Science》)(IF:14.3,中科院一区)发表题为“软件包ggalign:连接图形语法和生物多层复杂性”的研究成果。该研究创新性地提出了组合式可视化方法,为生物医学领域多维组学数据的可视化难题提供了全新的解决方案。

图1:软件包ggalign组合式可视化特性
随着基因组、转录组、表观基因组、微生物组等多维组学数据的爆炸式增长,研究人员在数据可视化方面遭遇了前所未有的挑战。这些数据蕴含着复杂的生物学关系,亟需一种既能展现整体架构,又能精准捕捉细微差异的可视化手段。然而,传统可视化工具在跨数据类型整合、布局灵活性及语义关联性方面存在显著不足,难以满足多组学数据分析的复杂需求。针对这一痛点,研究团队基于软件包ggplot2强大的生态体系,拓展图形语法,成功研发了组合式可视化框架及软件包ggalign。该框架提供了统一的抽象接口,完美兼容ggplot2的图层、统计方法和主题设置,极大地简化了复杂关系下多种图形的构建与对齐过程。与现有工具相比,ggalign的模块化设计、数据感知布局以及跨数据类型的关联功能,在多尺度、多层次数据整合分析中展现出显著优势。组合式可视化能够动态整合不同类型的图形模块,实现多尺度、多维度的比较,有效揭示跨生物学层级的潜在联系,为复杂生物数据的探索与展示提供了强有力的平台。

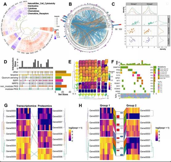
图2:软件包ggalign组合式可视化示例
中南大学生命科学学院王诗翔特聘副教授、北京大学人民医院泌尿外科徐涛教授、南方医科大学余光创教授为论文的共同通讯作者。本研究得到了国家自然科学基金、湖南省自然科学基金、国家重点研发计划等多个国家及省部级基金的支持,也特别感谢中南大学启动基金的大力支持。
撰稿:彭云
初审:王诗翔
复审:胡艺俏
终审:陈超